Home
Services
  • Spot Market Service
    • Shortage Solution
    • PPV Saving Project
    • Excess Reactive Program
  • Distributing Line Service
  • Bunch Buy Service
Quality
  • Quality Control
  • Supplier Management System
  • Warehouse Inspection and Storage System
  • RMA
About
  • About our Company
  • Structure
  • Our Strength Linecard
Careers
  • Corporate Culture
  • Sales Team Wanted
  • Purchasing Team Wanted
Contact

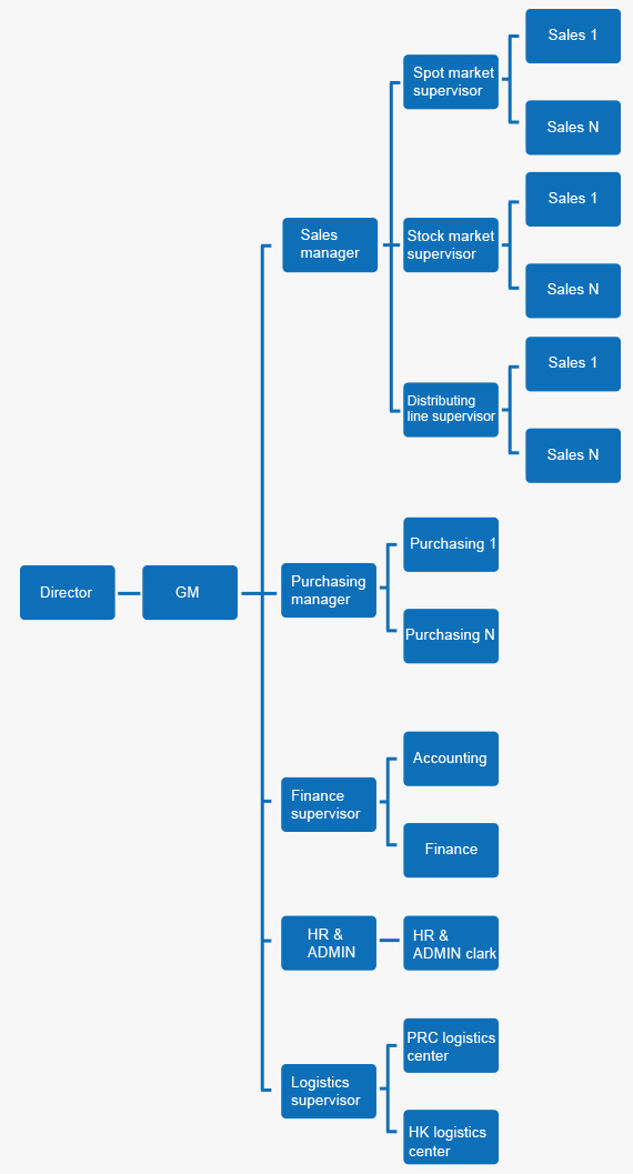
Structure

Services

  • Spot Market Service
    • Shortage Solution
    • PPV Saving Project
    • Excess Reactive Program
  • Distributing Line Service
  • Bunch Buy Service

Quality

  • Quality Control
  • Supplier Management System
  • Warehouse Inspection and Storage System
  • RMA

Careers

  • Corporate Culture
  • Sales Team Wanted
  • Purchasing Team Wanted

We Are Green

Sunlight Technology Copyright 2013 All Rights Reserved